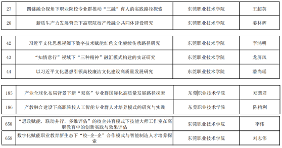
近日,广东省教育厅发布《关于2025年度广东省高等学校科研平台和项目及广东省教育科学规划课题(高等教育专项)拟立项名单的公示》,我校取得喜人成绩:广东省教育科学规划课题(高等教育专项)我校推荐申报10项,立项9项,立项率达90%;创新团队项目立项2项、重点领域专项立项10项,该类项目我校共推荐申报17项,立项12项,立项率达70.6%。
学校将以此为契机,继续坚持“产学研教”四位一体工作机制,实施二级学院“一院一品”工程,推进有组织的科研,持续提升科研管理服务水平,推动产出更多标志性成果,为学校专业建设、人才培养和服务区域经济社会发展提供强有力的支撑。

2025年度广东省高等学校科研平台和项目拟立项名单(截图)

2025广东省教育科学规划课题(高等教育专项)拟立项名单(截图)
(一审:黄桂玲;二审:舒雨锋;三审:陈俞强)